2018年的中国集成电路,一如既往地发展着,同时仍保持着90%的高端芯片依赖进口的局面,每年集成电路进口额也仍在2000多亿美元,连续多年位于我国进口产品中的榜首。
直到2018年4月16日,一切平静被打破。美国发布对中兴的制裁,这让国家高层呼吁核心技术要不来、买不来、讨不来;也让沉浸在“厉害了,我的国”的自豪感中的国人疑惑,中国就这么容易被卡脖子?
其实,我国集成电路起步时间并不晚。国家重大专项的一位专家介绍,1956年,我国已经成立了第一个半导体研究室;1958年,第一个晶体管厂109厂建成;1960年,研制出第一批锗晶体管。不过由于历史原因,经过几次停顿和另起炉灶,国内集成电路技术与国外的差距被逐步拉开。从2008年开始,我国集成电路迎来了发展契机: 先是国家重大专项的成立,随后是集成电路产业投资基金的设立,这些举措着实推动集成电路产业取得了很大的进展。
不过,中兴事件暴露出,我国半导体产业还有很多地方不足。
在这样的产业背景下,2018年,整个中华大地刮起了一阵芯片飓风。
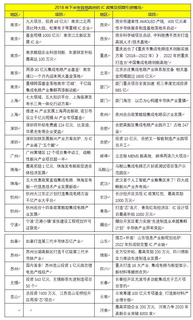
地方政府和各路资本纷纷进入IC领域
从中兴事件之后,地方政府相继推出各种IC政策,并且进行IC产业的招商引资,大到一二线城市,小到一些县城,都在布局。与此同时,地方政府的积极参与带动了各路资本的介入。在资本方面,除了国家设立的集成电路大基金,以及主要在集成电路领域投资的资本之外,还有来自互联网、房地产、金融等多个领域的资本。

在进入IC领域的各路资本方面,比如,互联网资本,最为典型的就是马云的阿里巴巴,不仅成立“平头哥”芯片公司自行研发芯片,也对中天微等传统的芯片企业投资入股;还有百度,也在开发其AI人工智能芯片。
在房地产资本方面,恒大地产宣布1000亿元投资布局集成电路和人工智能等领域;地产商上海万业企业收购半导体公司凯世通; 甚至传碧桂园这样的房地产商也将进军半导体领域做芯片……
此外,像格力这样传统的家电企业,也计划布局自主研发芯片技术。连美图都开始招人要做集成电路……
与此同时,国家政策上也促进了资本对集成电路投资的热情和积极性。以往,芯片投资周期比较长,变数比较大,风险投资一般不太愿意投资这一领域。然而今年11月份,上交所开设了“科创板”,对芯片企业尤其是设计企业,是极大的利好,将大大缩短退出周期。
“可以预计,风险投资将更加积极地在芯片行业投资。”一位投资界的人士讲道。
IC业“野蛮生长”下的思考
“当前,中国集成电路的发展形势类似于互联网的第三次浪潮移动互联网。”清华大学何虎教授告诉《集微网》记者。
也有业内人士指出,当前集成电路的发展势头甚至盖过当年的移动互联网。
我国互联网一共有三次大浪潮,第三次互联网大浪潮主要在2009年到2014年间,是从PC互联网向以手机为代表的移动互联网转变,入口从搜索到各种各样的APP分流。2009年,出现人人网(校内网)、开心网等;2010年,团购网站兴起;2011年,微博迅猛发展;2012年,手机网民超过PC网民,同时微信上线;2012年,今日头条上线;2013年,余额宝上线;2014年,打车软件为代表的互联网+交通出现……
对于当前IC的发展态势,一位业内人士说道:“早就有这个感觉。但是今年这个秋天感觉特别深,各路神仙都扑向集成电路了。”
“地方政府的大力支持和资本的追捧,带动了集成电路领域的创业环境越来越宽松。另外,成熟预IPO的公司融资环境也越来越好,甚至呈现各种资本追逐的现象,整体来看用‘野蛮生长’也不为过。” 业内人士老杳指出,“野蛮生长的确给很多公司营造了更自由的创业环境,意味着发展没有限制;在某种程度上,可能并不利于产业发展。在没有核心技术的前提下,资本的介入可能会导致低端产品或技术的产能过剩,会重复投资。”
一些业内人士指出,“全国上下纷纷投入IC的建设是件好事,关键在于根据自身的情况进行差异化定位,能够相互协同和互补,进而形成一盘棋。”一位业内人士指出,“当然,有些地区会做得很好,也会有失败的,都是正常,因为这是一个生态,要允许优胜劣汰。”
当前的IC产业,是一个不可避免会出现的阶段。“正如互联网一样。当年互联网发展也经历过一段泡沫时期,泡沫之后,沉淀下来的就是金子。如果没有泡沫,也不会有后来互联网的兴盛。”一位投资界的人士表示。
不过,对于当前的发展态势,业内人士也有所担忧。“我们的格调有时似乎太高,习惯于要吸引人们的眼球,比如投资1000亿美元在多个地方兴建存储器厂等。发展中国半导体业,钱是非常重要,但是光有钱是不可能的,还需要人材及专利技术等配套。正确的做法应该是低调实干,少说多做。” 半导体专家莫大康指出。
集中全力发展关键芯片和强化知识产权保护是当务之急
我国IC核心技术不足的现状不可回避,高端芯片90%依赖进口。其中,一些关键器件与我国的航空航天、军事、石油探测、高铁等诸多关系国计民生的领域息息相关。
一位石油领域的人士告诉集微网记者:“石油开采中需要用到高功率器件和DSP器件等半导体产品。DSP器件,以前美国没有对中国禁运,现在也开始禁运了。一些核心器件,国外只将中低端的产品卖给我们,高端的是不卖的。如果能有国产替代,肯定是不会买国外的。”
再从半导体高功率器件来看,高可靠性是功率器件最为关键的技术门槛,需要大量的时间积累和技术积累才能真正的解决。在时间积累上,我国半导体产业在这一技术领域起步晚,不具优势,而在技术积累上也是如此。原因在于:技术的研发创新需要巨大长期的资金投入。
“资金投入不足,是当前我国半导体产业最大的拦路虎。对于企业而言,在资金很少的情况下,要实现更多的研发创新,还要做得比国外的同行更出色、发展更快,这本身就是不理性的。”国内第三代半导体功率器件代表企业泰科天润总经理陈彤告诉集微网记者。陈彤带领团队在2014年实现了碳化硅功率器件的量产,打破了欧、美、日长期以来的技术垄断;今年,又实现了3000V/50A高功率碳化硅器件的量产。
“当下,必须要重视我国严重缺失的关键芯片。因为高端核心芯片不仅关系国计民生,还与物联网、人工智能、智能家电、电动汽车、大数据等诸多科技领域密切相关。”何虎指出,“为此,进入IC的资本应该更多地关注到关键核心芯片研发。目前AI芯片吸引了大量投资,但是我们还有更多卡脖子的关键核心芯片需要资金投入,资本的眼界和领域要更加扩大。”
“借助当前的发展势头,应该集中精力解决核心问题。”一位行业人士指出。
在资本需要关注核心技术的同时,还需要知识产权的保驾护航。因为知识产权是创新力的重要保障。老杳指出,中美贸易战就是美国针对中国IC产业打出的一张“知识产权牌”,从“中兴事件”发展到“美光事件”,指控类型从“侵犯知识产权”升级成“窃取商业机密”,这也把中国缺少核心技术与知识产权保护这一事实暴露出来,未来中国集成电路发展无疑会面临更大压力。
“知识产权这一关绕不过去。”莫大康指出,“中国半导体业发展历程中,对于知识产权问题是有过深刻教训的,如SMIC与TSMC之战,但是也有成功的,如中微半导体AMEC,它与AMAT.Lam及Vecco三家之战。”
“中国IC业的发展轨迹与中国手机业相似。中国手机自主品牌十年的发展,知识产权扮演着重要角色,国内手机厂商从不重视专利到建立自己的知识产权团队。中国集成电路产业的发展壮大,需要强化知识产权的保护。” 老杳认为,只有掌握具有自主知识产权的IC关键技术,中国才能真正的不受制于人。
在当前的产业环境和国际形势下,莫大康指出:“由于留给我们的时间不会太多,要有紧迫感。唯有上下一心,团结起来,把压力转变成动力,抛弃一切幻想,加强研发,一步一个脚印前行。坚持再坚持,相信依靠自身加倍的努力,中国半导体业是一定可以走向成功。”
(来源:天天IC)